红星资本局8月25日消息,8月24日,话题#王艳富豪丈夫已被限消#冲上热搜高位,引发热议。
此前,影视剧《还珠格格》中“晴格格”的扮演者王艳还因直播带货引发争议,网友称其“隐形炫富”且选品价格偏高。
王艳8月20日曾发视频回应称,对分享给大家带来的不好感受深表歉意,并表示会认真倾听各种声音和意见。
8月21日,王艳在个人账号开启今年以来第二场直播带货。数据显示,今年其两场直播带货,总计销售额超3000万元。
两场直播卖了3000万
王艳就直播带货争议致歉
据公开报道,早在2023年8月,王艳就在短视频平台试水直播,但当时因带货410元洗发水、1699元的墨镜等产品被观众吐槽“买不起”。
今年7月以来,王艳共直播3场,带货Proven、安热沙、植护、德佑、维达等品牌,其中销量最高、也最受争议的产品为一款声称英国进口的益生菌。
第三方平台数据显示,王艳于今年7月26日开启其一年多来的首场直播,销售一款女性益生菌,4小时销售额1000万到2500万元。时隔不到一个月,8月21日,王艳再次直播,该款产品销售额超过了750万元,其账号也登顶保健食品榜第一名。两场直播销售额超3000万元。
据其在平台账号直播记录,8月21日为某英国保健品品牌专场,分为白天和晚上两个时段,直播时长达9个小时。从商品橱窗列表显示,该品牌蔓越莓女性益生菌口服胶囊30粒装售价399元,列表也有洗衣液、纸巾等其他日用品。

▲短视频平台截图
王艳曾表示自己不喜欢“叫卖式”的直播。去年年初,王艳坐在自家院子里围炉煮茶,直播带货化妆品,背景是能看到故宫的自家豪宅。去年7月,王艳还发布了一则推广燕窝的视频。
然而,此前的直播也引来网友热议。部分网友认为其“隐形炫富”,且其选品定价偏高。
8月20日,王艳发布视频回应称,“我被骂了,因为我做了直播。”她表示,前些时间直播后一直在关注大家的私信还有反馈,没想到一次分享给大家来了不好的感受,不论怎么样都跟大家先说一声抱歉,大家的各种声音和意见她都会认真倾听。

▲王艳直播带货画面及回应视频,目前该回应视频已无法查看。图源社交平台
不过,目前王艳个人账户已搜索不到前述回应视频,同时其个人橱窗没有展示商品。
抖音平台显示,王艳个人账号目前粉丝数量为513万。据报道,其背后MCN机构为完美家族(北京)文化传媒有限责任公司。天眼查信息显示,该机构成立于2020年,注册资本100万元,由海南完美星晖新零售集团全资控股,实际控制人为艺人金星(持股95%)。
公开资料显示,王艳,曾因饰演《还珠格格》中的晴格格、《武林外史》中的白飞飞等经典角色红极一时。22岁时,王艳嫁给知名地产大亨王志才,随后退出演艺圈。

▲图片来源:豆瓣电影
此前,王艳曾因家中豪宅上过热搜。据新黄河报道,王艳居住的王府世纪大厦顶层豪宅估值1亿元,可俯瞰故宫全景,还自带空中花园。而从王艳的卧室向外看去,能够看到故宫。


▲图片来源:王艳社交媒体 (新黄河)
丈夫已被“限高”
曾是知名地产大亨
公开资料显示,王艳丈夫为知名地产大亨王志才,后者现已入籍澳大利亚。据上游新闻、华夏时报等报道,王志才出生于北京,曾是国营手表厂的一名职工,后通过前妻资产支持去澳洲投资房产,而后回到北京购置长安街附近房产,是北京较早一批房产大亨。
1993年,王志才以协议方式拿到王府世纪地块,2004年又拿到了赫赫有名的“长安8号”。“长安8号”地处CBD核心区,与SKP隔街相望,却一度成了有名的烂尾楼。2013年,佳兆业接手这一项目,在经过艰难改造之后,“长安8号”更名为“佳兆业广场”。
此外,号称是“最贵自助餐”的金钱豹自助餐厅也曾是王志才名下的产业之一。2017年,最后一家金钱豹餐厅在北京倒闭,王志才的餐饮事业草草收场。
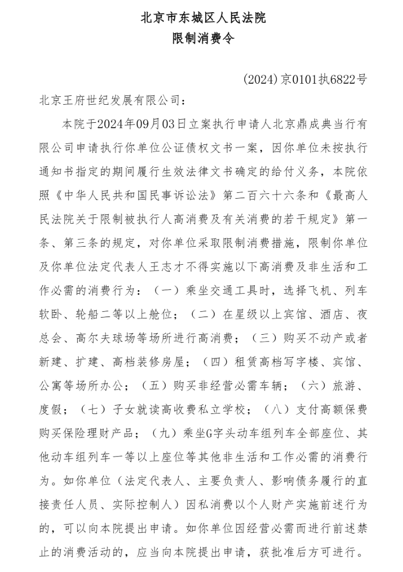
天眼查显示,当前,王志才旗下的北京王府世纪发展有限公司已是被执行人,并且被限制高消费,申请人中有北京鼎成典当行有限公司。此外,早在2016年末,王志才的夫人王艳、儿子王烁等亲属就已退出公司。



据中国执行信息公开网,王志才名下有多条限制消费令,最近一条立案时间为今年5月23日。


编辑 侯春萍 综合每日经济新闻、深圳商报、南方都市报等

