微成都报道 2月26日,国家金融监督管理总局四川监管局(以下简称“四川金融监管局”)核准了王成担任四川天府银行行长的任职资格。四川天府银行原行长钟辉于2025年9月转任副董事长,此后行长职位空缺5个月。此次批复完成后,四川天府银行核心高管团队已配齐。

图据四川天府银行旗下公众号
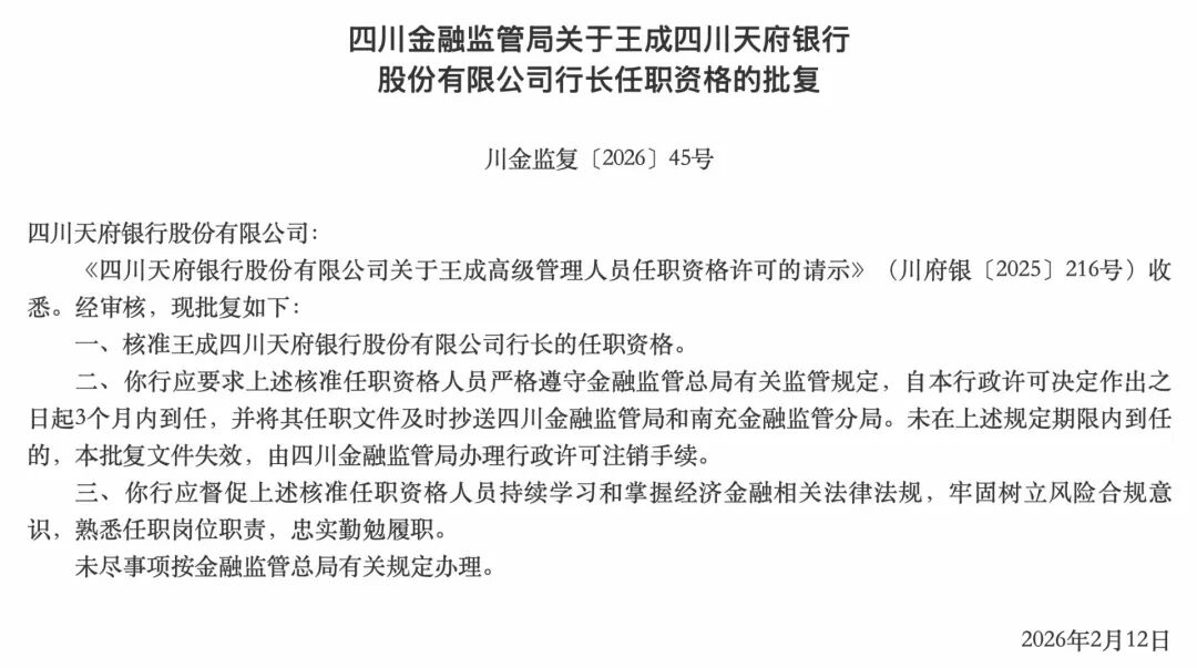
根据四川金融监管局发布的《关于王成四川天府银行股份有限公司行长任职资格的批复》(川金监复〔2026〕45号),王成的行长任职资格于2026年2月12日获得核准。四川天府银行亦随后发布公告,确认已收到该核准批复。
这一程序的完结,为历时近5个月的管理层衔接画上了句号。此前,四川天府银行原行长钟辉因工作调整于2025年9月16日辞任,转而担任副董事长,董事会随即聘任王成为新任行长。
图片来源:四川金融监管局网站
四川天府银行新任行长王成拥有约30年的银行从业经验,职业履历主要集中于全国性股份制银行在西南地区分支机构的管理岗位,曾任职于民生银行贵阳分行与浙商银行成都分行。
公开资料显示,四川天府银行成立于2001年,前身为南充市商业银行。根据中国网报道,“十四五”时期,该行完成50亿元增资扩股,引入“世界500强”蜀道集团等国有战略股东,国有资本占比跃升至71.29%。
截至2025年末,银行总资产达2642亿元,在省内外布局11家分行、121家营业网点,在岗员工2200人,同时发起设立4家村镇银行、控股1家金融租赁公司。
(本文不构成投资建议,据此操作风险自担)
编辑 杨程 综合自每日经济新闻、中国网、公开资料 审核 高升祥
