买来还没超过3年,672辆纯电公交就因电池故障大面积停运,东莞最大公交公司起诉卖家,要求赔偿4.31亿元。
最近,这起案子一审判了。
2月9日,龙洲集团股份有限公司(002682)近日公告称,其控股孙公司东莞中汽宏远汽车有限公司(以下简称“中汽宏远”)收到东莞市第一人民法院就两起买卖合同纠纷案作出的一审判决,合计需赔偿停运损失5183.495万元,并继续履行相关合同中的质保义务。
两起案件均因中汽宏远于2018年销售的纯电动公交车动力电池在质保期内出现故障及异常衰减引发。其中,案件一为东莞巴士有限公司诉中汽宏远及东莞市合盈非融资性担保有限公司,原告原索赔金额2.05亿元;案件二为东莞市城巴运输有限公司诉中汽宏远,原索赔金额2.26亿元。
672辆纯电公交因电池故障大面积停运
官网资料显示,东莞巴士有限公司是以经营地面公共交通为主的大型国有独资企业,负责除水乡片区以外东莞市28个镇街的公交运营服务,也是东莞规模最大的公交企业。2014年9月25日开通首条公交线路,经过全市两轮公交资源整合,截至2024年6月底拥有339条线路、5311辆运营车辆。东莞市城巴运输有限公司则是由东莞巴士有限公司100%控股的子公司。
两起诉讼的核心起因均为2018年中汽宏远对外销售的纯电动公交车动力电池故障问题。
事情源于2018年10月,原告东莞巴士有限公司、东莞市城巴运输有限公司均通过公开招标方式,分别向被告中汽宏远采购配置锰酸锂动力电池的纯电动公交车250辆、422辆,生产厂家为微宏动力系统(湖州)有限公司(下称“微宏公司”)。相关合同约定动力电池质保期为8年。
上述纯电动公交车交付后,自2021年10月起,东莞巴士有限公司接收的这批车辆陆续出现动力电池故障或者异常衰减情况,并导致车辆大面积停运。自2021年1月起,东莞市城巴运输有限公司同期采购的422辆同款动力电池的纯电动公交车,部分车辆也出现同类问题并引发停运。
两位原告均要求中汽宏远按此前签订的采购合同及后续达成的故障和解、维修相关协议履行质保义务,赔偿故障车辆停运损失(暂计算至2025年5月31日),支付律师费、担保(保险)费,并要求相关案件受理费、保全费由被告承担。
去年11月,龙洲股份表示,中汽宏远已与两位原告就故障车辆质保及维修事宜达成一致并签订相关协议,目前售后维修工作已完成(东莞城巴运输有限公司相关维修工作基本完成),且中汽宏远已于2024年度分别计提了上述250辆、422辆公交车的售后维修相关费用。龙洲股份表示,将督促中汽宏远就动力电池问题产生的维修费用及停运赔偿损失向微宏公司追偿。
龙洲股份2月9日公告称,法院一审判决结果显示,中汽宏远需继续履行质保义务,并就共672辆公交车因动力电池故障导致的停运损失,分别向东莞巴士、东莞城巴运输赔偿1900万元及3283万元,合计赔偿5183万元。其中东莞巴士一案由担保方东莞市合盈非融资性担保有限公司承担连带责任。
本月收到亿元新诉状
资料显示,龙洲股份于2003年成立,业务覆盖现代物流、汽车制造与销售服务、汽车客运与站务服务、成品油与天然气销售等,2012年6月在深交所挂牌上市。中汽宏远由其全资子公司龙岩市新宇汽车销售服务有限公司持有其51%股权。
业绩方面,2025年前三季度,龙洲股份营业收入为18.25亿元,同比下降26.61%;归母净利润为-9563.57万元,同比下降32.45%;扣非归母净利润为-1.16亿元,同比下降44.24%。
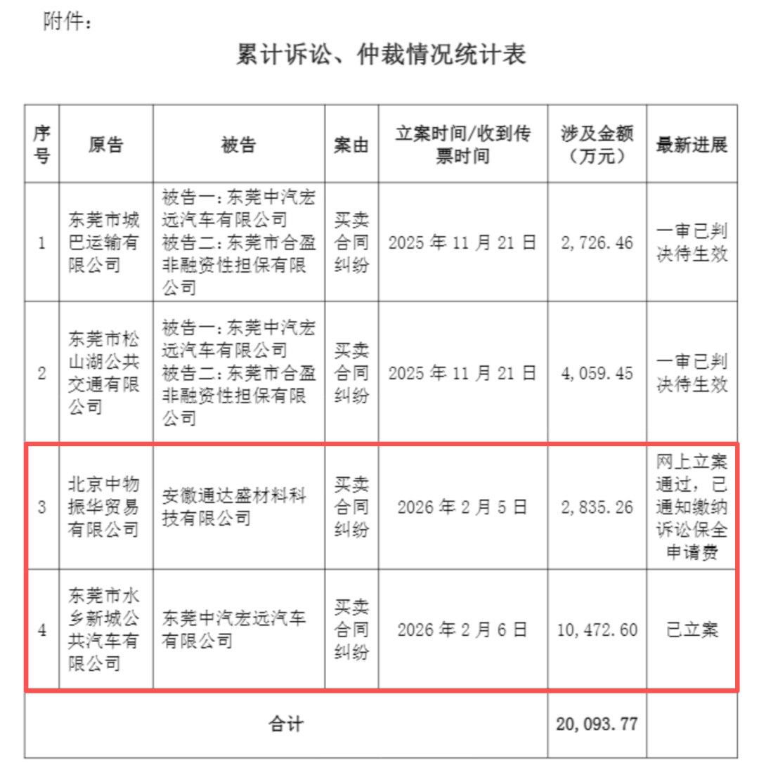
2月9日,龙洲股份还披露,截至目前,除已披露过的诉讼、仲裁案件外,公司及控股子公司连续12个月累计涉及诉讼、仲裁事项的金额约2.22亿元,占公司最近一期经审计归属于上市公司股东的净资产绝对值的19.12%。
其中,单笔涉案金额1000万元及以上的案件合计约2.01亿元;单笔涉案金额1000万元以下的案件合计约2130.93万元。今年2月,龙洲股份新增两起涉案金额1000万元及以上的案件,案由均为买卖合同纠纷。

其中,2月6日,东莞市水乡新城公共汽车有限公司向中汽宏远提起诉讼,涉案金额1.05亿元,法院已立案,或与上述“电池翻车”案有相关。
据2025年1月披露的售后维修工作公告,中汽宏远于2018年和2019年先后销售给东莞巴士有限公司、东莞市城巴运输有限公司、东莞市水乡新城公共汽车有限公司、东莞市松山湖公共交通有限公司和东莞滨海湾公共交通有限公司共1196辆搭载微宏公司的锰酸锂快充动力电池的宏远牌纯电动公交车。上述车辆因出现动力电池故障,已导致938辆公交车陆续停驶。
其中,东莞滨海湾公共交通有限公司2019年采购的166辆车辆自2021年9月起出现故障
龙洲股份彼时表示,原告和被告一就案涉故障车辆的维修事宜达成了一致意见,签订了相关协议,并已经开始履行,相关售后维修工作正在有序开展,预计将于2025年9月底前完成。中汽宏远已于2024年度计提该166辆纯电动公交车的售后维修相关费用,公司将进一步督促中汽宏远就微宏动力电池问题所产生的售后维修费用以及因车辆停运造成的赔偿损失等,向微宏公司进行追偿。
2025年前三季度,龙洲股份实现收入18.25亿元,归母净利润-9564万元。
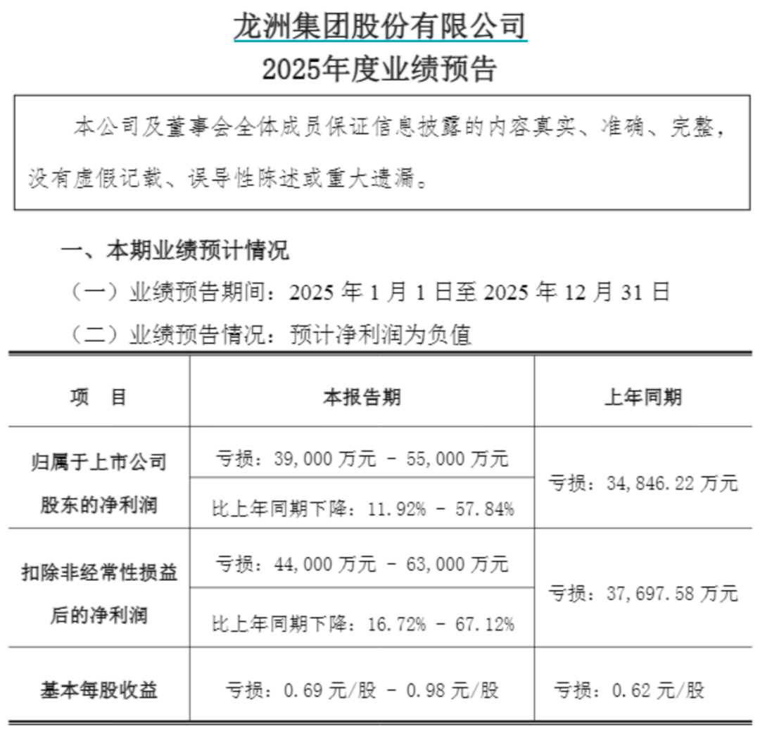
整个2025年,龙洲股份归母净利润预计亏损3.9亿元至5.5亿元,同比增亏11.92%至57.84%;预计扣非净利润亏损4.4亿元至6.3亿元,同比增亏16.72%至67.12%。

此前,2022年至2024年,公司归母净利润分别亏损7922.69万元、3.52亿元、3.48亿元。
二级市场上,截至2月9日收盘,龙洲股份上涨2.77%,报7.43元/股,总市值约41.78亿元。
(本文不构成任何投资建议,据此操作风险自担)
编辑 孙志成 综合公开资料、每日经济新闻、界面新闻等
审核 官莉
封面图自东莞交投集团官网(图文无关)