红星资本局4月28日消息,今日,在流拍4次后,威马汽车旗下威马新能源汽车采购(上海)有限公司(以下简称“威马采购”)约1.28亿元应收账款,终于成交。
据阿里资产拍卖平台,该标的起拍价为100元,最终以9.35万元成交。
红星资本局注意到,这已经是该标的第五次拍卖。今年2月26日至4月4日,该标的已经历过四次流拍,起拍价也从最初的1.2759亿元,逐步下滑至1275.91万元,直至此次100元起拍。

标的详情显示,本次拍卖所能提供的文件仅有破产受理民事裁定书、指定管理人决定书,以及管理人与买受人签署的债权转让协议、债权转让通知书。
此外,无法提供债权相关的任何材料或者原件材料。
拍卖页面还标注了特别提醒,管理人不提供对外债权真实性或可收回性的保证或承诺,并列出了11项瑕疵及风险。包括管理人无法提供相关的支持性文件,对外债权可能全部或部分无效、不存在、无法追回、产生损失等,真实性存在瑕疵;对外债权可能存在不符合约定的付款条件、付款期限未届满、被质押及存在产品质量问题、迟延交货等违约情形,导致债权存在争议、无法收回、产生损失等风险。
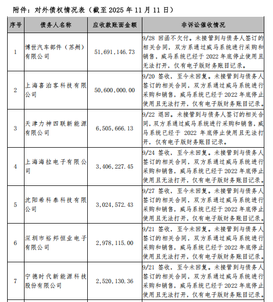
另据标的详情中附上的《对外债权情况表(截至2025年11月11日)》,其对外应收款项共涉及24家公司,其中不乏博世汽车、宁德时代等知名公司。但大部分应收款项都未接管到与债务人签订的相关合同,且双方是通过威马系统进行采购和销售,而威马系统已于2022年底停止使用且无法打开,因此仅有电子版财务账目记录。还有不少公司已回函称“不欠付”。

公开资料显示,威马采购为威马汽车科技集团有限公司全资子公司。
威马汽车是最早的造车新势力车企之一,曾与“蔚小理”齐名,估值一度高达470亿元。2021年,威马汽车销量4.4万辆;2022年,降至2.94万辆。
2022年下半年开始,威马汽车不断传出停产、拖欠供应商账款等负面信息。2023年10月,威马汽车申请破产审查,同年12月法院受理。
2025年9月,威马汽车宣布深圳翔飞汽车销售有限公司(简称“翔飞”)成为投资人和新股东,接管威马四家公司。不过,威马汽车负债高达260亿元,而投资人翔飞的注册资金仅1亿元,后者的关联方宝能汽车也早已陷入发展困局。
2025年11月,威马汽车在微博宣布:“好事将近,敬请期待。”随后其官方APP“小威随行”上线,蓝牙车控、蓝牙钥匙、远程车控、车辆信息同步等功能恢复,但仅支持威马EX5、EX6车型。
编辑 陶玥阳 肖世清 综合自公开信息、极目新闻
审核 任志江