想响应国家体重管理年
却不知道怎么吃的朋友
看过来!
之前,国家卫健委专门发布了《成人肥胖食养指南(2024年版)》,手把手教你科学减肥!
脑花儿带你一起来看看。
健康减肥怎么吃?
四川人有专属吃法!
指南中,将食谱细化到了全国不同地区,并备注了食谱的“总能量”。
上下滑动查看
西南地区四季食谱示例
????
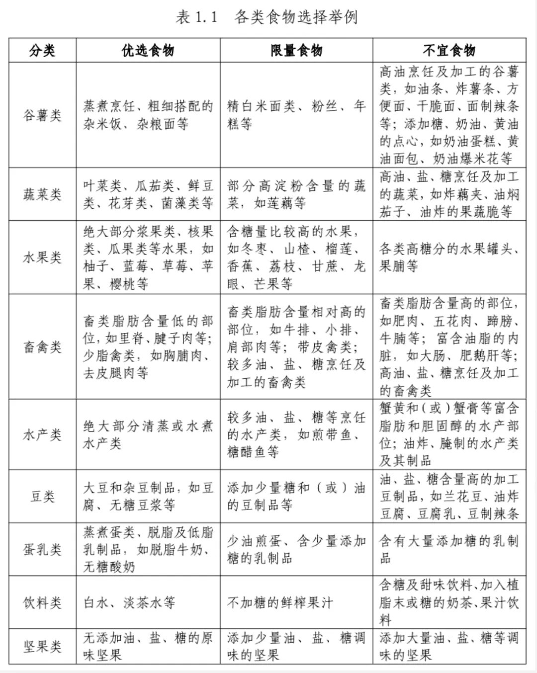
????这些食物优先选:
✅鼓励主食以全谷物为主,适当增加粗粮并减少精白米面摄入;
✅保障足量的新鲜蔬果摄入,但要减少高糖水果及高淀粉含量蔬菜的摄入;
✅优先选择脂肪含量低的食材,如瘦肉、去皮鸡胸肉、鱼虾等;
✅优先选择低脂或脱脂奶类。
????这些食物要少吃:
❗减重期间应少吃油炸食品、含糖烘焙糕点、糖果、肥肉等高能量食物(高能量食物通常是指提供400kcal/100g以上能量的食物)。
❗减重期间饮食要清淡,每天食盐摄入量不超过5g,烹调油不超过20~25g,添加糖的摄入量最好控制在25g以下。
❗减重期间应严格限制饮酒。每克酒精可产生约7kcal能量,远高于同质量的碳水化合物和蛋白质产生的能量值。
????每天具体吃多少?
✅控制总能量摄入和保持合理膳食是体重管理的关键。控制总能量摄入,可基于不同人群每天的能量需要量(如下表),推荐每日能量摄入平均降低30%~50%或降低500~1000kcal,或推荐每日能量摄入男性1200~1500kcal、女性1000~1200kcal的限能量平衡膳食。
✅可根据不同个体基础代谢率和身体活动相应的实际能量需要量。分别给予超重和肥胖个体85%和80%的摄入标准,以达到能量负平衡,同时能满足能量摄入高于人体基础代谢率的基本需求,帮助减重、减少体脂。
✅可根据身高(cm)减去105计算出理想体重(kg),再乘以能量系数15~35kcal/kg,计算成人个体化的一日能量。
(一般卧床者15kcal/kg、轻身体活动者20~25kcal/kg、中身体活动者30kcal/kg、重身体活动者35kcal/kg),
科学减肥
这 4 件事要记牢
《成人肥胖食养指南(2024年版)》建议,
三大宏量营养素的供能比分别为:脂肪20%~30%、蛋白质15%~20%、碳水化合物50%~60%,推荐早中晚三餐供能比为3:4:3。
划个重点(赶紧点赞收藏转发)
????定时定量规律进餐
要做到重视早餐,不漏餐,晚餐勿过晚进食,建议在17:00~19:00进食晚餐,晚餐后不宜再进食任何食物,但可以饮水。
????少吃零食,少喝饮料
不论在家还是在外就餐,都应力求做到饮食有节制、科学搭配,不暴饮暴食,控制随意进食零食、喝饮料,避免夜宵。
????进餐宜细嚼慢咽
摄入同样的食物,细嚼慢咽有利于减少总食量,减缓进餐速度,可以增加饱腹感,降低饥饿感。
????适当改变进餐顺序
按照“蔬菜一肉类一主食”的顺序进餐,有助于减少高能量食物的进食量。
????温馨提醒????
减肥要循序渐进
较为理想的减重目标应该是
6个月内,减少当前体重的5%~10%
合理的减重速度为
每月减2~4公斤







